Peer Review is the work which is evaluated by one or more scholars from the relevant field in order to improve the standard and quality of the Work.
LC follow the Peer Review System which can be shown below with Details.

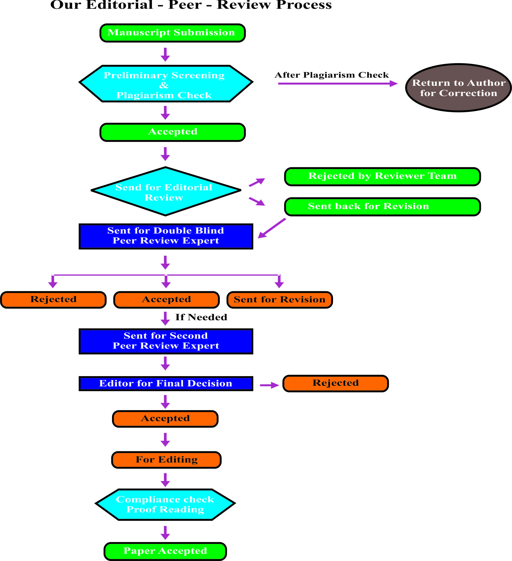
The corresponding or submitting author submits the paper to the journal. LC uses the Online System for submission of manuscripts. In some cases, submissions may accept through Email.
2. Editorial Office Assessment
The journal checks the paper’s composition and arrangement against the journal’s Author Guidelines to make sure it includes the required sections and stylizations. At the Same time the article is passed through plagiarism check using our told (Grammarly) or any online tools, If it passes the step then it will transfer to Reviewer(Invitation sent to them) of the relevant field for the Evaluation .
3. Invitation to Reviewers
The handling editor sends invitations to individuals he or she believes would be relevant in that field. As responses are received, further invitations are issued, if necessary, until the required number of acceptances is obtained – commonly this is 2, but there is some variation between journals.
4. Response to Invitations
Potential reviewers consider the invitation against their own expertise, conflicts of interest and availability. They then accept or decline. If possible, when declining, they might also suggest alternative reviewers.
5. Review is Conducted
The reviewer sets time aside to read the paper several times. The first read is used to form an initial impression of the work. If major problems are found at this stage, the reviewer may feel comfortable rejecting the paper without further work. Otherwise they will read the paper several more times, taking notes so as to build a detailed point-by-point review. The review is then submitted to the journal, with a recommendation to accept or reject it.
6. Journal Evaluates the Reviews
The handling editor considers all the returned reviews before making an overall decision. If the reviews differ widely, the editor may invite an additional reviewer so as to get an extra opinion before making a decision.
7. Review Report Communicated
The handling Editor will communicate the decision of the review report to the author via online System or in rare cases via Email. The handling Editor will mention the time period given to the Author to resend the revised manuscript as per comments.
8. Review
After First Blind Peer Review if needed, then the article will send again for the Second Expert Peer Reviewer.
9. Editing of Manuscript
During this process, revised manuscript sent to editing team and if it is accepted then the editing of manuscript will be done and same will convey to the Author. If there is any compliance Issue during the Process then it will send it to Research and Development team for the final approval.
10. Final Process
After receiving the Final comments from the team, the author gets the acceptance letter and receives the Galley proof of the same. After publishing the article, the author will get the PDF of the paper where DOI and Page number was mentioned.